wps_doc_37.png
CESC2025 manual do expositor divulgado, a estratégia de exposição é a primeira a ver!
Prezados Expositores, CESC2025 3ª Conferência Internacional de Armazenamento de Energia e a Exposição de Tecnologia e Aplicação de Armazenamento de Energia Inteligente serão realizadas na Nanjing International Expo de 20 a 22 de março de 2025
2025 | 02 | 11
Nesta página
Pré-registo dos visitantes da Conferência Internacional sobre Armazenamento de Energia CESC 2025
Registar agora
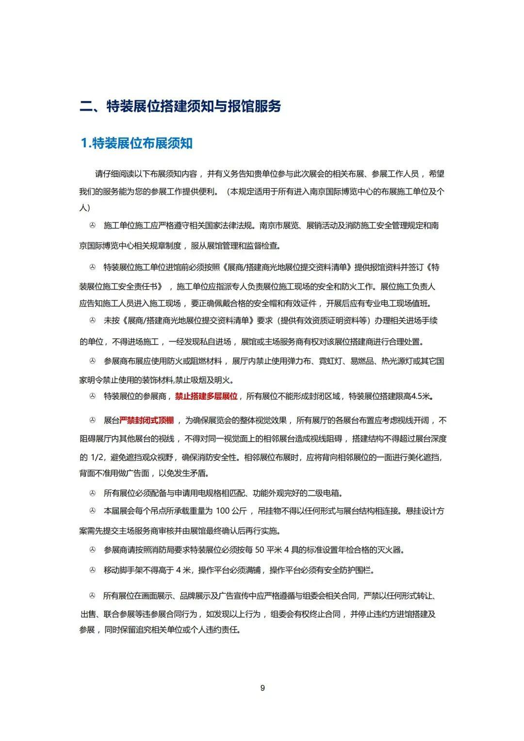
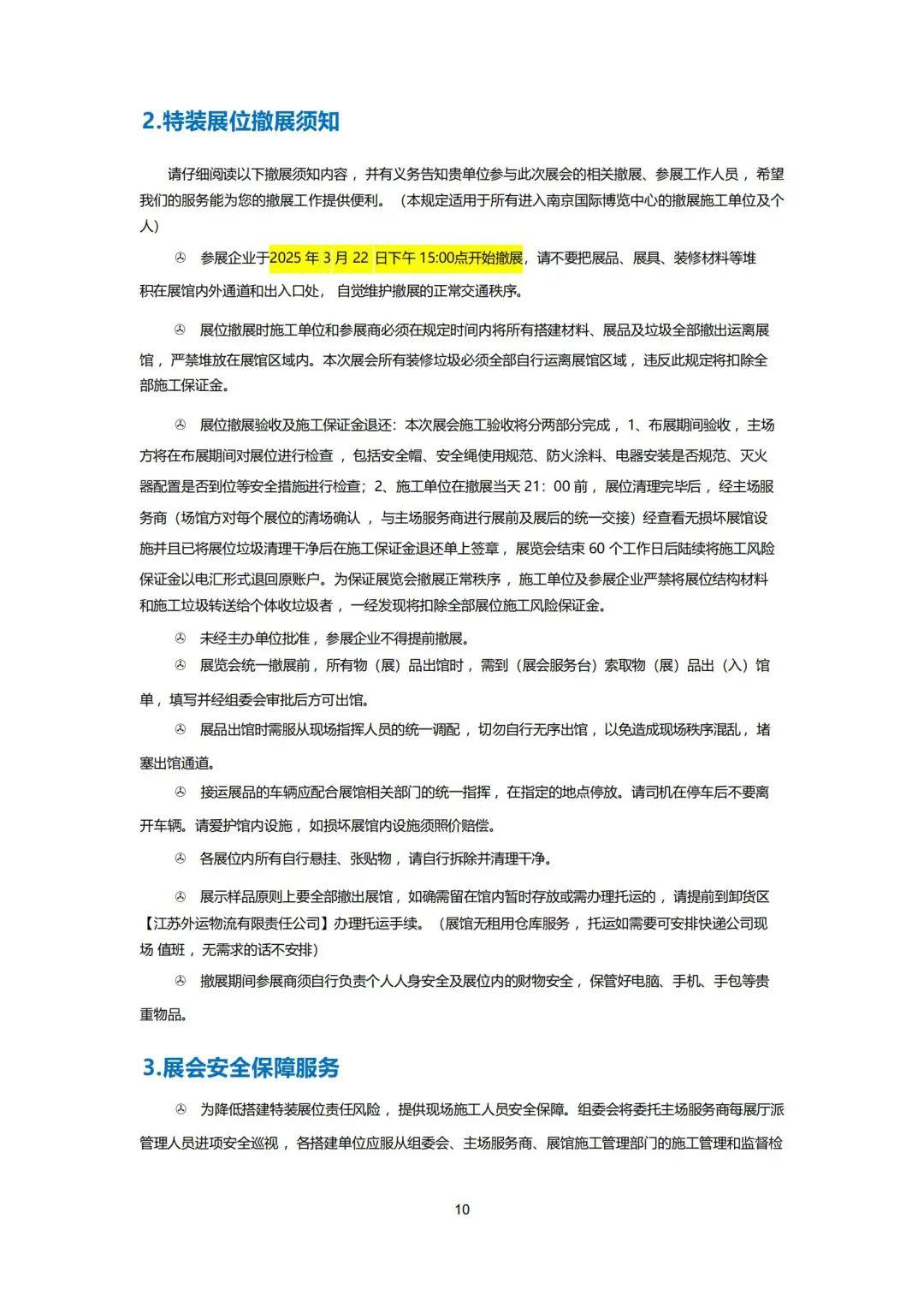
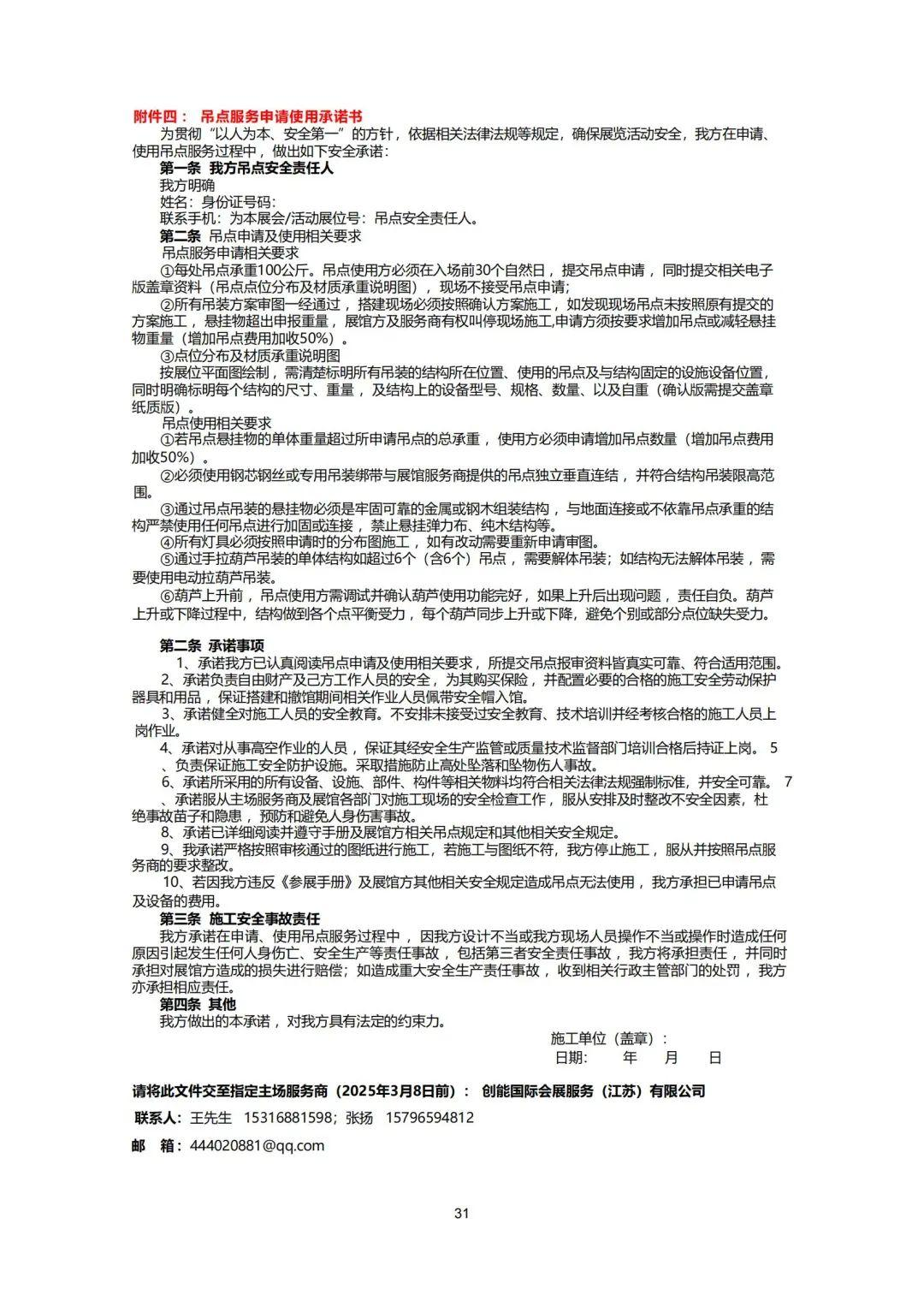
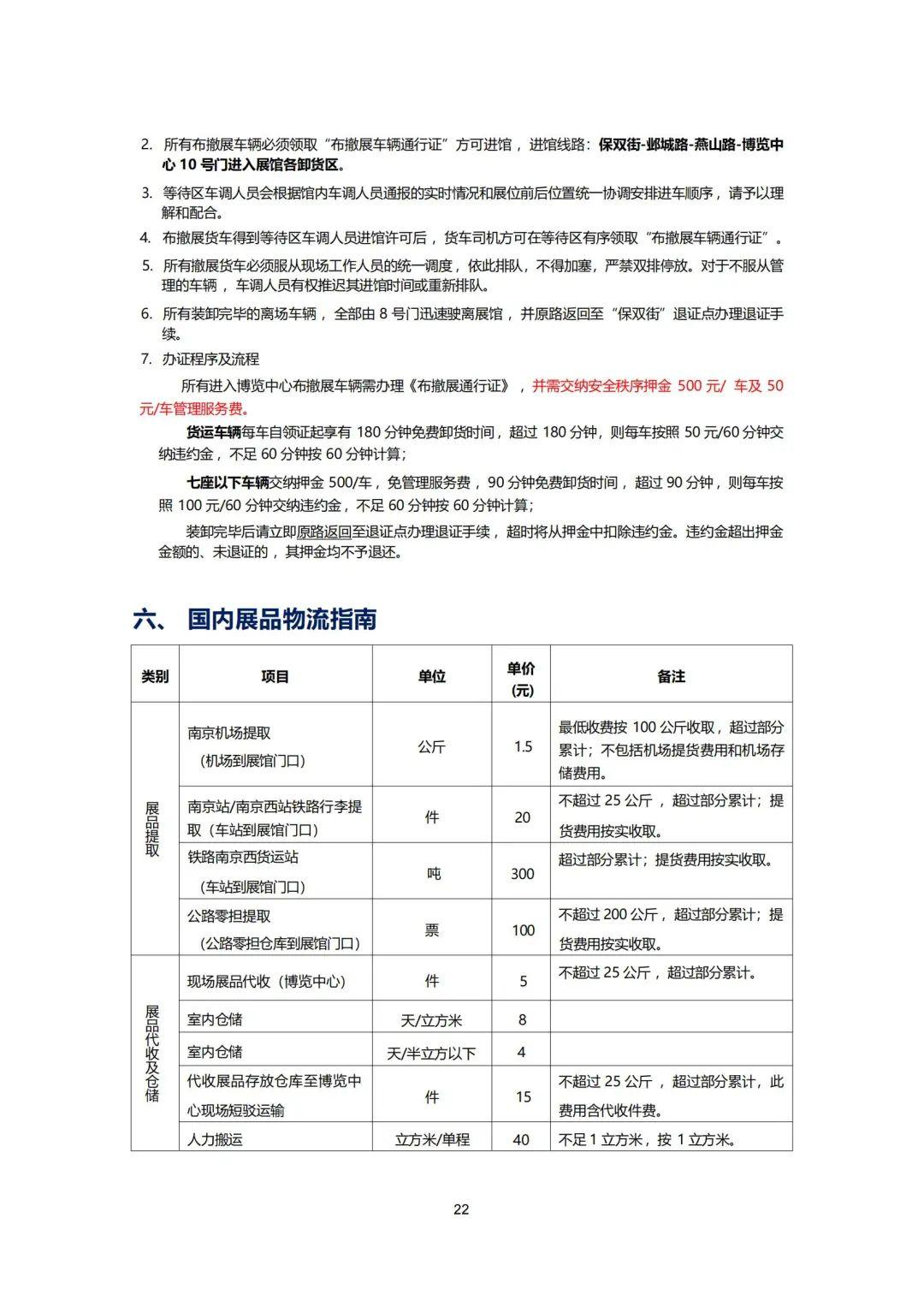
Prezados Expositores,CESC2025 3ª Conferência Internacional de Armazenamento de Energia e Exposição de Tecnologia e Aplicação de Armazenamento de Energia Inteligente serão realizadas no Nanjing International Expo Center de 20 a 22 de março de 2025.Damos as boas-vindas a CESC2025 conferência e agradecemos por sua compreensão, confiança e apoio contínuos.A fim de fornecer serviços mais profissionais, melhores e mais atenciosos a todos os expositores e amigos, e garantir o bom andamento da exposição, o Comitê Organizador da Conferência Internacional de Armazenamento de Energia CESC emitiu o "Manual do Expositor CESC2025" para você e a unidade de construção que você confia para referência e implementação.
 
wps_doc_37.png wps_doc_0.png wps_doc_1.png wps_doc_2.png wps_doc_3.png wps_doc_4.png wps_doc_5.png wps_doc_6.png wps_doc_7.png wps_doc_8.png wps_doc_9.png wps_doc_10.png wps_doc_11.png wps_doc_12.png wps_doc_13.png wps_doc_14.png wps_doc_15.png wps_doc_16.png wps_doc_17.png wps_doc_18.png wps_doc_19.png wps_doc_20.png wps_doc_21.png wps_doc_22.png wps_doc_23.png wps_doc_24.png wps_doc_25.png wps_doc_26.png wps_doc_27.png wps_doc_28.png wps_doc_29.png wps_doc_30.png wps_doc_31.png wps_doc_32.png wps_doc_33.png wps_doc_34.png wps_doc_35.png wps_doc_37.png
Última atualização: November 2, 2025
CESC 2025中国南京 第三届国际储能大会动车宣传-1.jpg
Mantenha-se a par dos últimos desenvolvimentos na Conferência sobre Armazenamento de Energia
Subscreva o nosso blogue para obter dicas, inspiração e recursos gratuitos para gerir o seu negócio de comércio eletrónico. Todos estes recursos são entregues diretamente na sua caixa de entrada.
O seu apelido *
O seu nome *
O seu e-mail *
Nome da empresa *
Cancelar a subscrição em qualquer altura. Ao introduzir o seu endereço de correio eletrónico, concorda em receber mensagens de marketing da Conferência sobre Armazenamento de Energia.

Últimas notícias

Saiba mais
Siga-nos
Receba todas as informações mais recentes sobre eventos, vendas e ofertas. Subscreva a newsletter:
CESC小程序二维码.jpg
applet
module_image_8
WeChat Público